Как реализовать гибкий отчет SAP.BW в 1С: УХ ?/
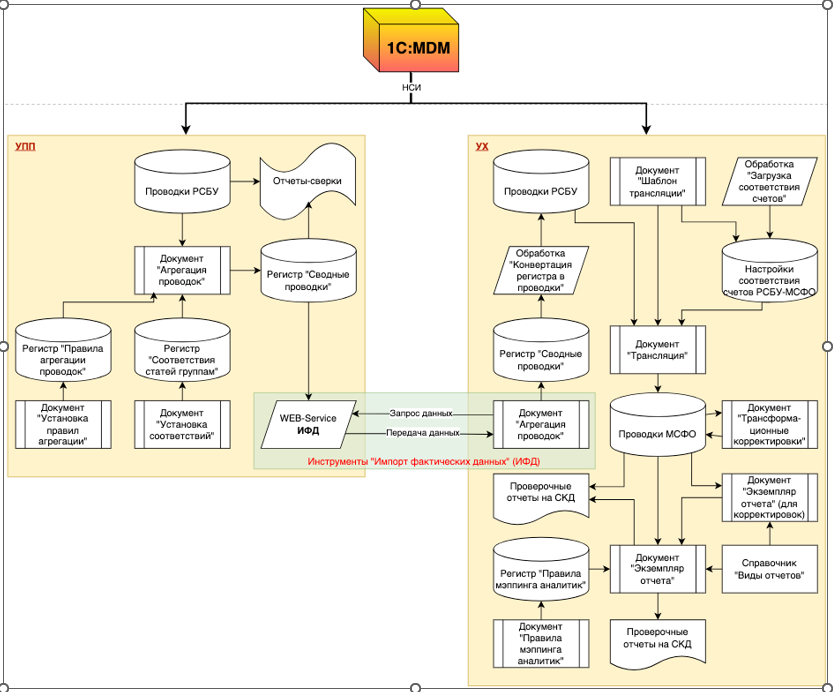
Привет, Хабр! В условиях импортозамещения и ухода западных вендоров перед крупными холдингами остро встает вопрос быстрой замены тяжелых корпоративных систем продуктами из линейки 1С. Один из самых болезненных участков бизнеса — трансформация и консолидация МСФО/УУ отчетности. Исторически сложилось,

Image: Habr
Привет, Хабр! В условиях импортозамещения и ухода западных вендоров перед крупными холдингами остро встает вопрос быстрой замены тяжелых корпоративных систем продуктами из линейки 1С. Один из самых болезненных участков бизнеса — трансформация и консолидация МСФО/УУ отчетности. Исторически сложилось, что связка 1С (оперативный учет) → Excel → SAP BW → Excel → МСФО была стандартом для многих крупных компаний.
Мы, команда практиков внедрения 1С, хотим поделиться опытом, как заменить SAP.BW в контуре подготовки МСФО и управленческой отчетности на 1С:Управление холдингом (1С:УХ) в кратчайшие сроки (за 3-5 месяцев работающая базовая версия продукта). Кейс основан на реальном проекте для крупнейшего частного оператора ЖКХ (~30 юр. лиц, ~12 000 сотрудников, 7,2 млн абонентов). Главное требование было: «Реализовать гибкость SAP.BW, но быстрее и без Excel-ада».
Читать далееОригинальная статья
Как реализовать гибкий отчет SAP.BW в 1С: УХ ?/
Опубликовано Habr